伟德国际(源于英国1946)官方网站-Ultra Platform
首页
概况
新闻中心
伟德源自英国1946
研发中心
教育培训
成果展示
合作交流
创业之星
招聘信息
资料下载
研究院简介
研究院领导
院设机构
联系我们
通知公告
新闻动态
图片新闻
在孵企业
在孵团队
孵化政策
事业部
科研项目
科研政策
BPO培训
BPO培训介绍
BPO课程
ITO培训
ITO培训介绍
ITO课程
实训基地
招生就业
专利
论文-教材
产品
院企合作
联合实验室
政府规章
办事指南
模板文档
概况
首页
概况
研究院简介
研究院领导
院设机构
联系我们
新闻中心
通知公告
新闻动态
图片新闻
伟德源自英国1946
在孵企业
在孵团队
孵化政策
研发中心
事业部
科研项目
科研政策
教育培训
BPO培训
BPO培训介绍
BPO课程
ITO培训
ITO培训介绍
ITO课程
实训基地
招生就业
成果展示
专利
论文-教材
产品
合作交流
院企合作
联合实验室
创业之星
招聘信息
资料下载
政府规章
办事指南
模板文档
院设机构
您的位置:
首页
>
概况
>
院设机构
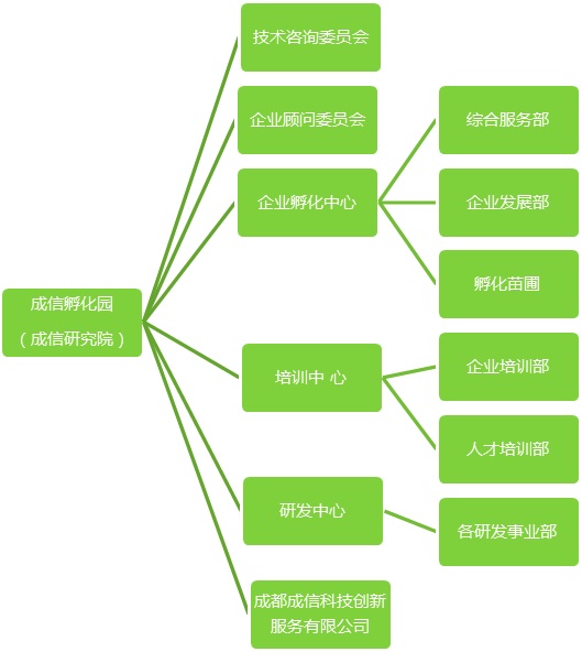
组织机构与管理
一、研究院组织机构
二、部门职能
版权所有: 伟德国际(源于英国1946)官方网站-Ultra Platform
伟德国际1946源于英国成都研究院 地址:四川省成都市双流区物联二路1号 电话:028-85966488 邮编:610299